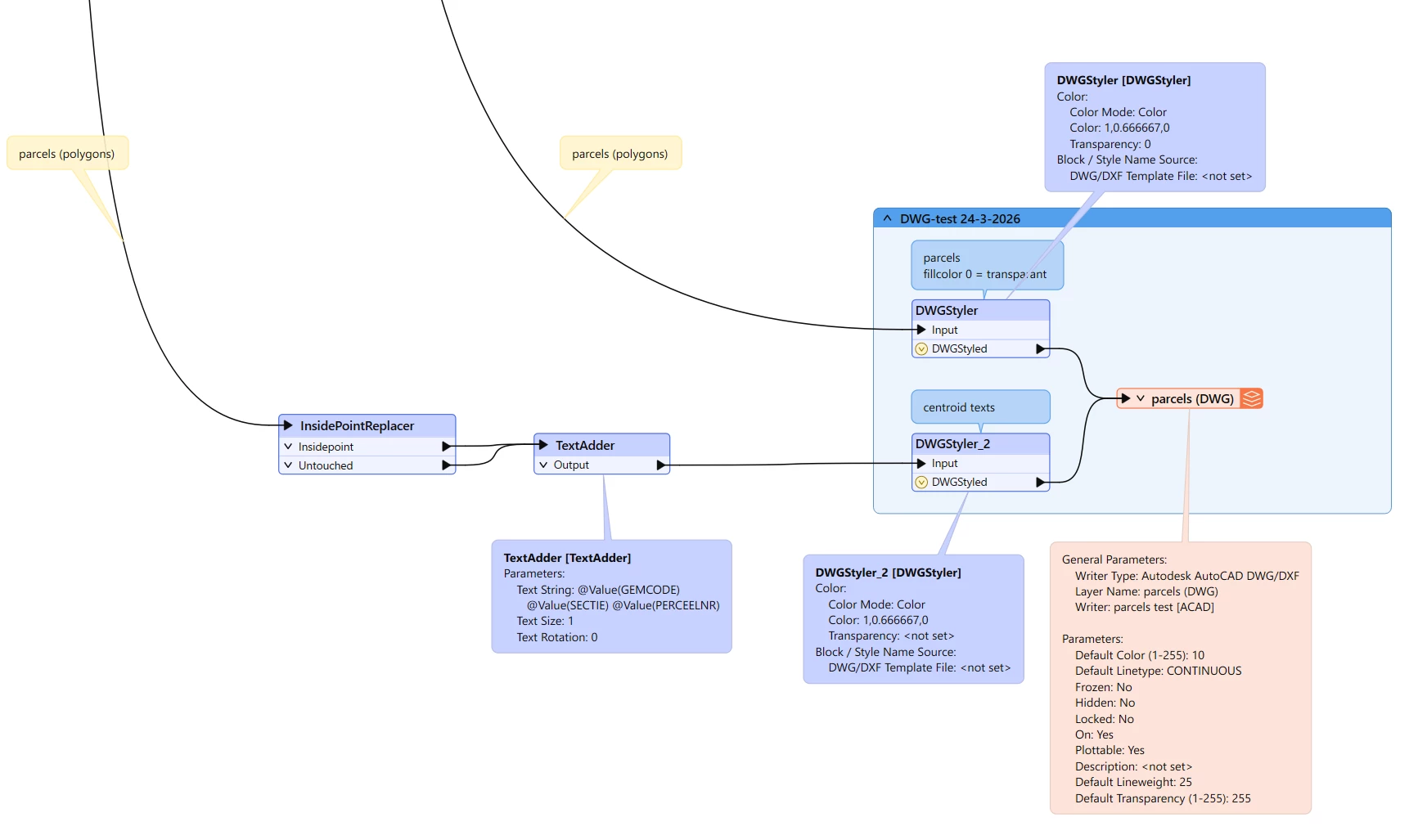
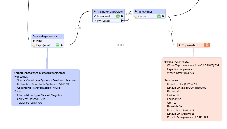
I'm quite new to CAD. I have an Oracle database with parcels. I would like to convert these to DGN (for users in Microstation) and DWG (for users in Autocad). The parcelnumbers should be a text field as the centroid of the parcels. I have only a licence for Microstation to test the DWG's over there before I can sent them to the users using Autocad.
I can create and convert the parcels and texts to DGN. These work fine.
When converting the parcels to DWG I can see the number of features (elements) in Microstation, but not the geometry itself.
What should I do get the geometry right?


